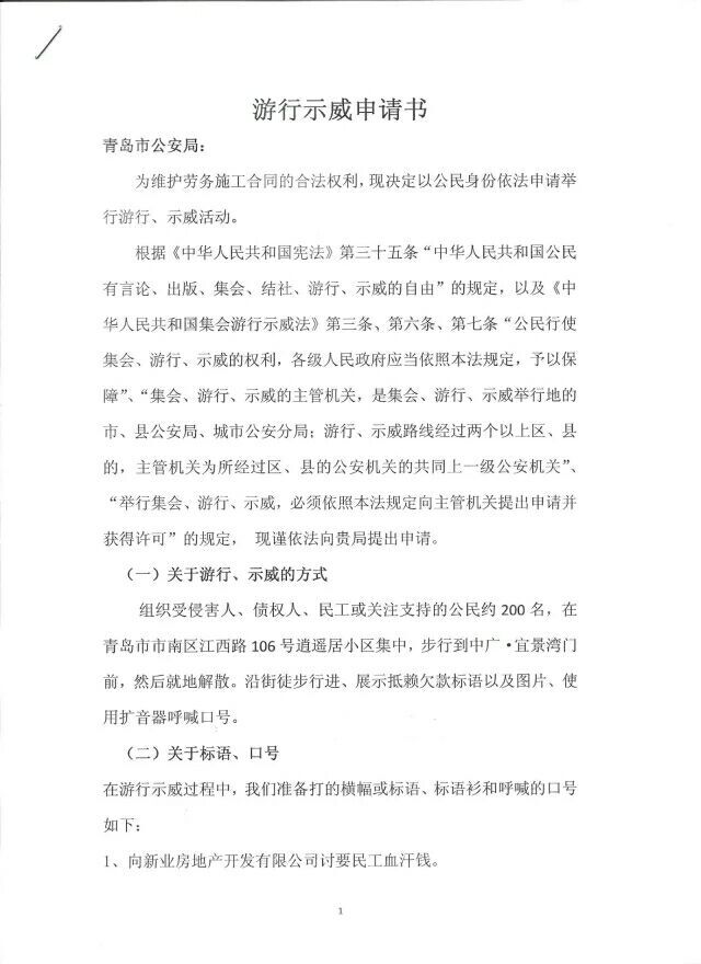
(维权网信息中心报道)2016年5月20日,因青岛新业房地产有限公司欠自己劳务工程款400余万拒不偿还,王传英被迫向青岛市公安局提起书面的示威游行申请,向新业房地产公司讨要农民工兄弟的血汗钱。可能是全青岛市都知道,王传英为了讨薪连前夫都被抓进的冤狱,所以青岛市公安局以示威游行法第九条的规定,用默认方式许可了王传英的申请。
《游行示威法》第九条:主管机关接到集会、游行、示威申请书后,应当在申请举行日期的二日前,将许可或者不许可的决定书面通知其负责人。不许可的,应当说明理由。逾期不通知的,视为许可。
平生第一次申请游行示威就获得青岛市公安局的许可,王传英认为中国已经进入了民主与法治的新时代,于昨天决定在自己的楼上挂上中华民国国旗,和美利坚合众国的国旗,为定于2016年5月30日开始的游行示威活动预热。想不到两面国旗刚挂上一天,辖区金门路派出所的警察就来到家中,称这是违法行为,要求从窗口撤下。
来势汹汹的警察,王传英和丈夫孙林礼貌地拒绝了他们的要求,并要求他们出示悬挂中华民国国旗和美利坚合众国国旗的违法依据。孙林先生对警察说:“中华人民共和国的国旗可以自由地悬挂在台湾地区,为什么中华民国的国旗不能悬挂在大陆地区的老百姓家中?”而王传英女士更感觉到迷惑:“大陆地区的人大代表大部分是外国人,他们代表中国人民都不犯法,我在自己家挂已经存在超过百年的国旗犯那条法?”
在美利坚合众国和中华民国台湾地区,人民不仅有信仰的自由,国家更有完善且有效的法治环境,根本不可能出现房地产商敢拒不支付劳工血汗钱的事情,所以,多年讨薪无果的王传英在自己家中悬挂这两面旗帜,为即将举行的游行示威讨薪活动预热,应当是应时即景的好创意,也能够为推动民主法制建设实现“中国梦”起到积极作用。
晚上,青岛市市南区公安分局金门路派出所所长打电话给王传英,说整个公安系统正在查找在大陆地区悬挂中华民国国旗违法的法律依据。能够找法律依据,说明青岛市公安系统有了依法执法的法律意识,值得肯定。




