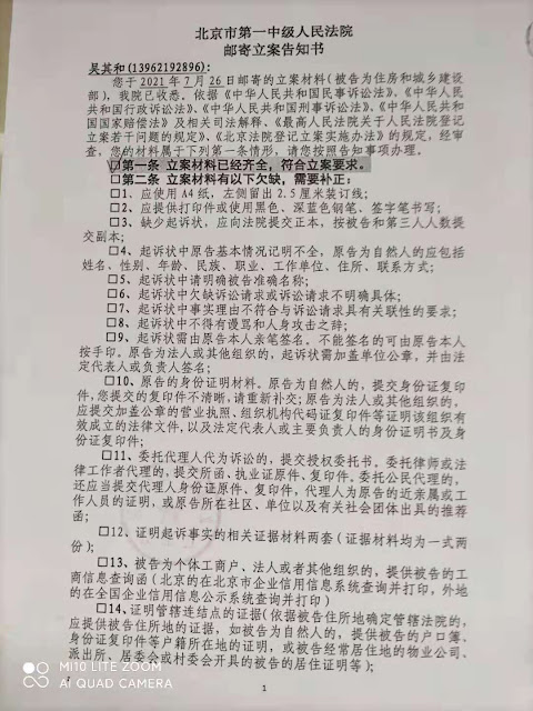
(维权网信息中心报道)2021年8月7日,本网获悉:今天,江苏省苏州市维权人士吴其和先生收到北京市第一中级人民法院就其诉住建部的行政诉讼一案的告知,说符合立案条件了,同时又将起诉材料全部退还,要求吴其和先生亲自带上身份证原件,到北京市一中院立案庭,由法官现场核实其身份后,才能办理立案手续。
在法律程序上,在行政案件开庭审理中,主审法官会审查出庭当事人与代理人的身份,根本无需立案庭来审查。吴其和先生说,我这个案子被一中院退过两回了,虽然是告知书中有“遇疫情无法到现场核实,可以不能到现场的情况说明”的表述,但问题是没有说清楚是怎样的情况说明才符合法院的要求,让人有一种套路的感觉,这样没有法律依据的告知,不仅给当事人带来不便,还增进外省当事人的诉讼成本,。
吴其和先生因关注苏州范木根案件的庭审引当局恼怒,加上吴先生自身拆迁遭遇,最终遭致当局滥用刑事案件实施打击报复,同时被抓捕的还有一批维权的民众,被称之为“908事件”!2016年的9月8号早上6时,吴其和先生被苏州市公安局姑苏分局城北派出所以“涉嫌扰乱法庭秩序”带走询问。
2016年9月9日,在苏州市有居住地的吴其和先生被常熟市公安局以“涉嫌扰乱法庭秩序”指定居所监视居住,非法监视居住6个月期满后,2017年的3月8日, 吴其和因被变更罪名以“涉嫌寻衅滋事”经常熟市人民检察院批准,被苏州市公安局直属分局执行逮捕,羁押到苏州市第一看守所。2017年的10月8号,当局给吴其和先生第三次变更罪名,扣上“涉嫌颠覆国家政权”的大帽子,被移送到苏州市人民检察院审查起诉,终因事实不清,证据不足,退回补充侦查两次,延长审查期限三次。
2018年的4月20号,吴其和先生再被变更罪名为“涉嫌寻衅滋事”被转至相城区人民检察院审查起诉。2018年的6月4日,吴其和先生被“涉嫌寻衅滋事”案由相城区人民检察院提起公诉,诉至苏州市相城区人民法院,因为管辖权及定罪问题,该案又延期三次,经过相城区法院以“关于被告人吴其和寻衅滋事案请示报告”向苏州市中级法院请示后,相城区法院于2020年7月22日作出(2018)苏0507刑初316号刑事判决书,判吴其和先生有期徒刑3年8个月。
吴其和先生不服一审判决,当庭提起上诉。2020年的最后一天12月31日,江苏省苏州市中级法院借下级相城区法院的第一法庭,在受害人吴其和强烈要求“立即停止违法宣判”的抗议下,强行作出维持一审枉法裁判的(2020)苏02刑终506号终审裁定。
行政诉讼法是在2015年修改的,将立案审查制改为了立案登记制,很大程度上改善了法院有案不立、不立又不裁的司法信用问题,是一个确确实实的司法进步,然而仅仅过去6年时间,北京市第一中级人民法院就将行政诉讼法的立案登记制,当作了过时文件,倒车回到了审查制。
吴其和电话:13962192896。

